网站首页

导航
  • 网站首页
  • 自考动态
  • 专业计划
  • 考试安排
  • 常见问题
  • 历年真题
  • 试听课程
  • 专本套读

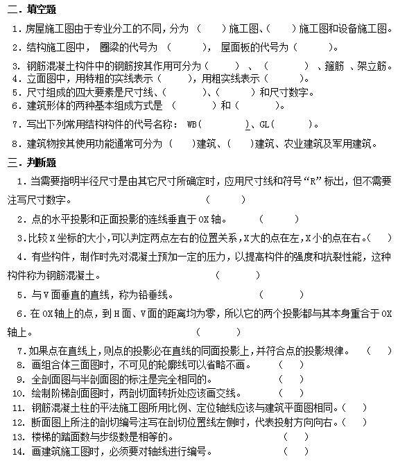
2019年自考《画法几何及工程制图》模拟试题及答案

浙江自考网2019-07-29
联系老师

  • 上一篇:2019年自考《画法几何及工程制图》练习题及答案

    下一篇:2019年自考《室内设计》复习题及答案:填空或选择
您可能感兴趣的:
  • 2024年4月浙江自考《古代汉语》练习试题50
  • 2024年4月浙江自考《古代汉语》练习试题49
  • 2024年4月浙江自考《古代汉语》练习试题48
  • 2024年4月浙江自考《古代汉语》练习试题47
  • 2024年4月浙江自考《古代汉语》练习试题46